1月6日,华南农业大学农学院王孝林教授团队与中国农业大学田长富教授团队在国际权威期刊Soil & Tillage Research发表题为“Soil pH adjustment and the neutralizing effect reshape the rhizobial community in the legume rhizosphere”的研究论文,首次系统揭示了土壤pH调控通过“中和效应”重塑豆科植物根际根瘤菌群落的机制。该研究为通过精准土壤管理提高豆科作物固氮效率提供了理论依据。

根瘤菌作为豆科植物的共生固氮伙伴,在农业氮循环中扮演着关键角色,贡献了农业系统中65%以上的生物固氮量。然而,与根瘤内根瘤菌的深入研究相比,根际根瘤菌群落的生态驱动因子,特别是在环境扰动下的响应机制尚不明确。土壤pH作为微生物活性的“主调控因子”,对根瘤菌的分布和功能具有重要影响,但其在物种水平上调控根瘤菌群落组装的具体机制仍有待阐明。
以往研究多基于16S rRNA基因测序,其分辨率通常仅能达到属或科水平,限制了对根瘤菌多样性的认识。本研究采用rpoB基因(RNA聚合酶β亚基编码基因)高通量测序技术,该基因具有物种和株系水平的系统发育分辨率,能够提供更高精度的分类学信息。
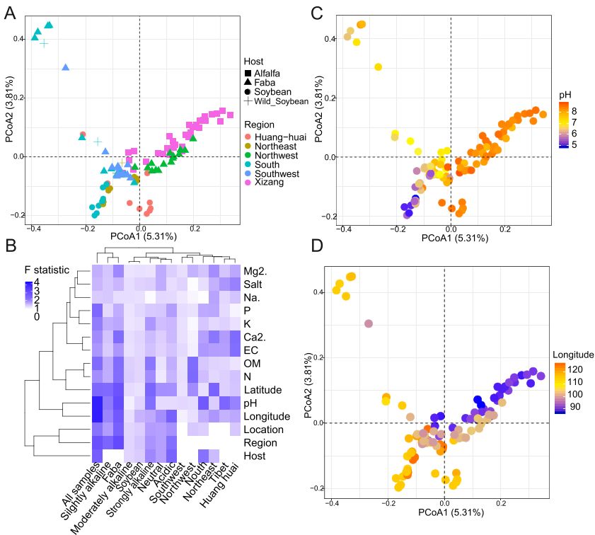
研究团队通过整合3篇已发表论文中rpoB基因高通量测序数据,对135个样本进行了跨区域元分析,揭示了豆科植物根际根瘤菌群落的生物地理格局及其关键驱动因子。PCoA结果分析显示,根瘤菌属的OTUs在根际中没有表现出与特定宿主植物(苜蓿、蚕豆、大豆)的显著关联(图1A),表明严格的宿主特异性过滤可能是根和根瘤生态位的特征,而非根际。相反,样本的分散主要受地理分离解释:来自西北中国(甘肃和青海)和西藏的样本聚集在一起,无论宿主植物为何,这些样本位于PCoA1的右侧(解释总方差的5.31%)(图1A)。PERMANOVA分析识别出土壤pH(F₁,₁₀₂ = 3.69, P < 0.001)和经度(F₁,₁₀₂ = 3.70, P < 0.001)为根瘤菌群落变异的最强预测因子(图1B)。进一步的PCoA分析结果表明经度与土壤pH呈负相关(图1C和D)。
该元分析表明,根瘤菌群落在区域尺度上受土壤化学性质(如pH、养分)和空间梯度(经度、纬度)共同塑造,尤其是pH和经度。这一发现为预测根瘤菌对环境变化的响应提供了基础。

图1.豆科植物根际根瘤菌跨区域群落建成的元分析
基于元分析结果,研究选取了三种不同pH背景的土壤:江西酸性土(pH 5.78)、山东中性偏酸土(pH 6.21)和西藏碱性土(pH 8.45)。每种土壤设置三种pH处理: 酸化(HCl)、碱化(NaOH)和对照(H₂O)。种植三种豆科植物:苜蓿、蚕豆和大豆。期间定期浇水。9周后后收集根际土壤和根瘤样本,进行rpoB基因扩增子测序和根瘤菌株分类。
通过控制实验,发现在江西酸性土、山东中性土和西藏碱性土三种不同pH背景的土壤中,酸碱双向调节均能提高根瘤菌的根瘤占据率。具体表现为:对酸性土壤进行碱化处理或对碱性土壤进行酸化处理,这种"中和效应"显著增强了根瘤菌的定殖能力。

图2. pH处理下苜蓿、蚕豆和大豆根瘤中根瘤菌群落的系统发育气泡图
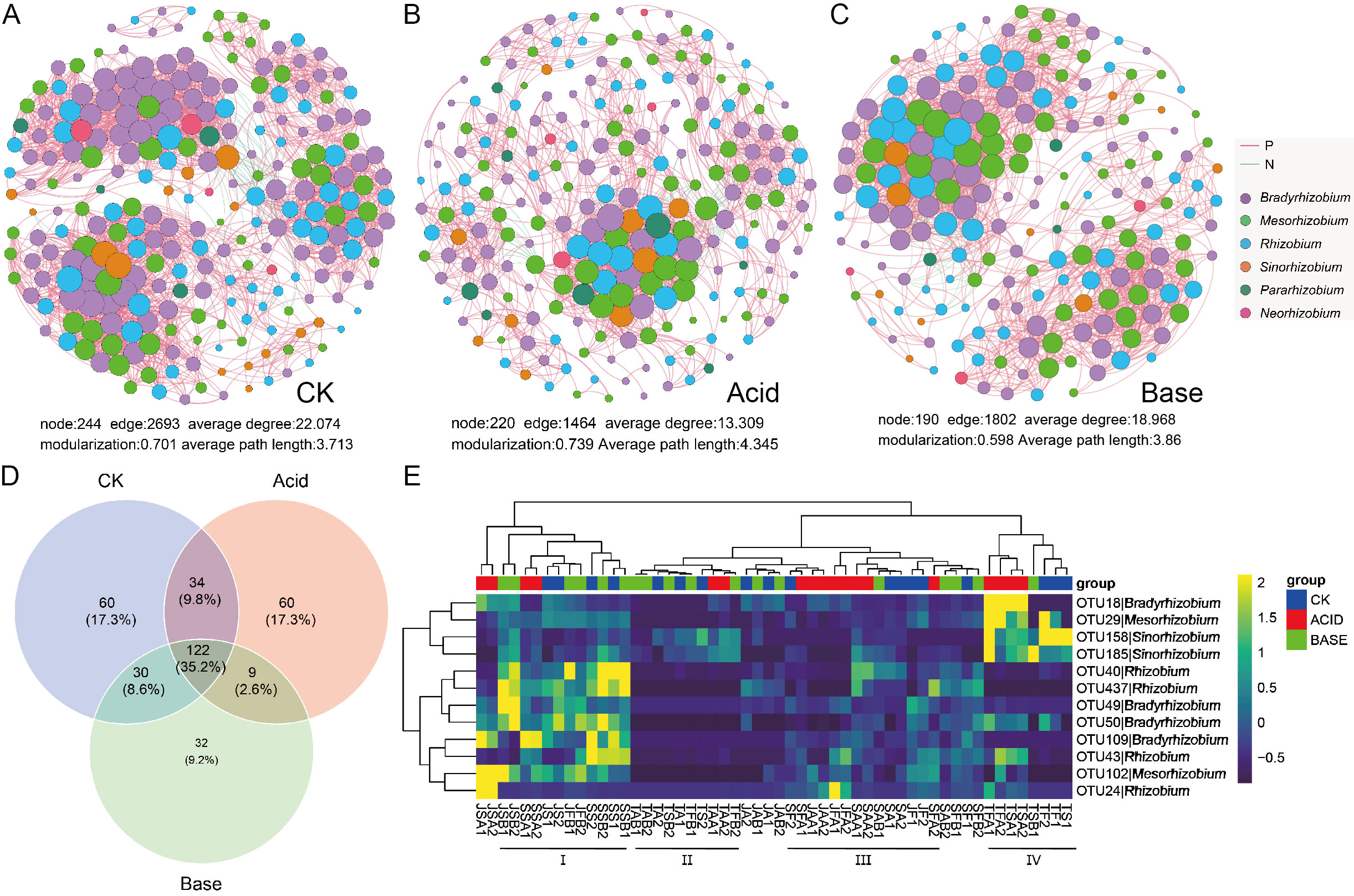
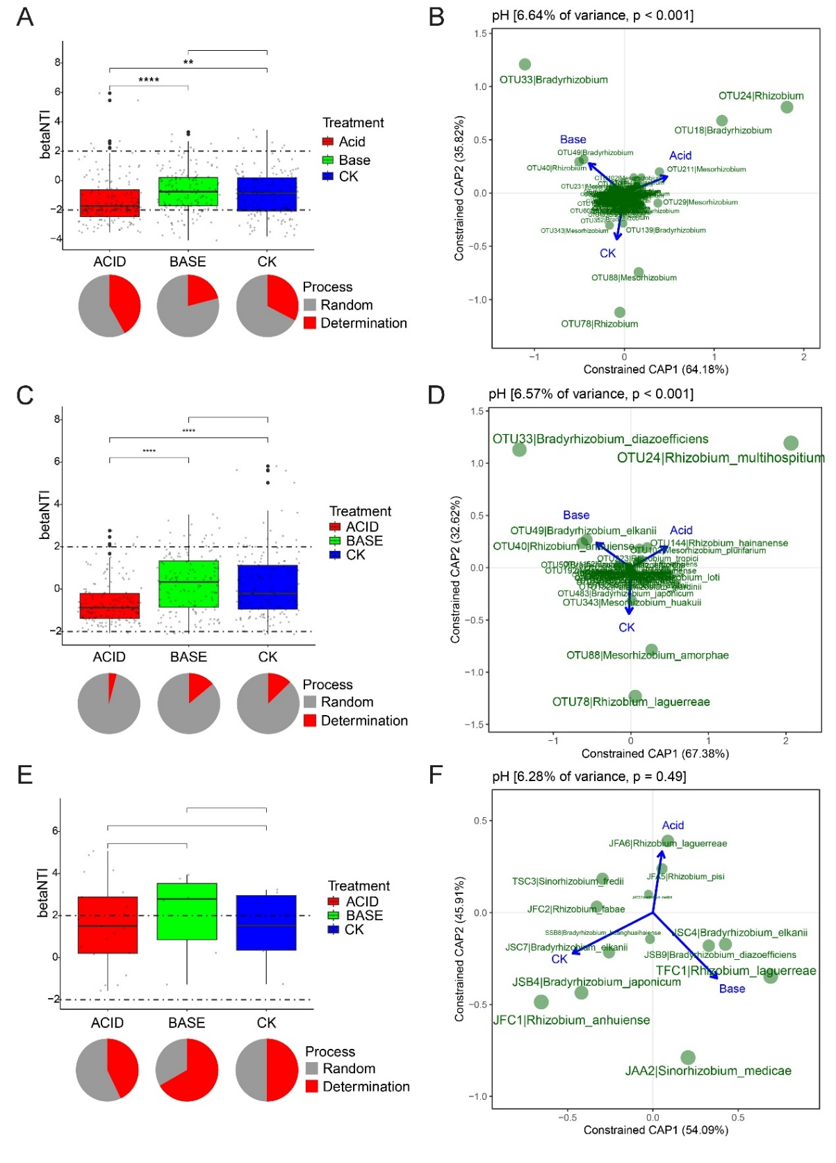
网络分析表明,酸化和碱化处理均减少了共现网络的平均度,简化了群落结构(图3)。iCAMP分析发现,pH变化促进了根瘤菌群落的确定性组装过程(图4)。具体而言,pH变化通过选择性富集pH专性类群加强了确定性选择:酸性条件下富集慢生根瘤菌属,碱性条件下富集根瘤菌属和中慢生根瘤菌属。

图3.根际根瘤菌群落及其核心类群对pH处理的响应

图4.根际根瘤菌群落在pH处理下不同系统发育分支(bin)的组装过程
进一步的CAP分析(约束主坐标分析)发现了从根际到根瘤的区室化转变:根瘤菌群落对土壤来源和pH变化的敏感性逐渐减弱,而对宿主选择的响应增强(图5)。

本研究为针对性土壤管理提供了理论依据。通过调节土壤pH至中性范围,可以增强根瘤菌多样性,提高共生固氮效率。具体应用价值包括:
1.精准接种策略:根据不同土壤pH背景选择适宜的根瘤菌接种剂,如酸性土壤选择耐酸菌株(如慢生根瘤菌),碱性土壤选择耐碱菌株(如根瘤菌属)。
2.土壤改良指导:通过石灰施用或有机质添加调节土壤pH,创造适宜根瘤菌生存的环境。
3.育种目标优化:培育能够与当地根瘤菌群落高效共生的豆科作物品种。

图6.土壤pH作为豆科植物根瘤菌群落构建的决定性驱动力模型
本研究由华南农业大学王孝林教授和中国农业大学田长富教授共同指导,夏凯丽博士为第一作者。研究得到了国家自然科学基金(项目号32370016和32570109)、广东省未来作物精准育种基础研究中心(项目号FCBRCE-202506)和岭南现代农业实验室(项目号NT2025003)、植物抗逆高效全国重点实验室开放课题(项目号SKLPERKF2403)的资助。
论文链接:https://doi.org/10.1016/j.still.2025.107050
